此分頁顯示按車禍密度(每公里車禍事故次數)識別出之「行人車禍重災區」路段位置及其詳細資料。分析利用熱區(Hotzone Analysis)方法,詳情經已記載於《交通意外不是意外 —— 香港行人車禍傷亡報告》中「行人車禍熱區分析」之章節。
This tab shows the location and information of the “pedestrian-related traffic collisions disaster area” identified using the Hotzone analysis method. Details of the analysis method are available in the “Pedestrian Collision Hotzone Analysis” Chapter of the ‘Collision Not Accident’ - An Overview of Road Danger against Pedestrians in Hong Kong report.
除了此資料庫網站,街道變革亦於 2022 年 8 月發佈了**《交通意外不是意外 —— 香港行人車禍傷亡報告》**。該報告有兩項目的:
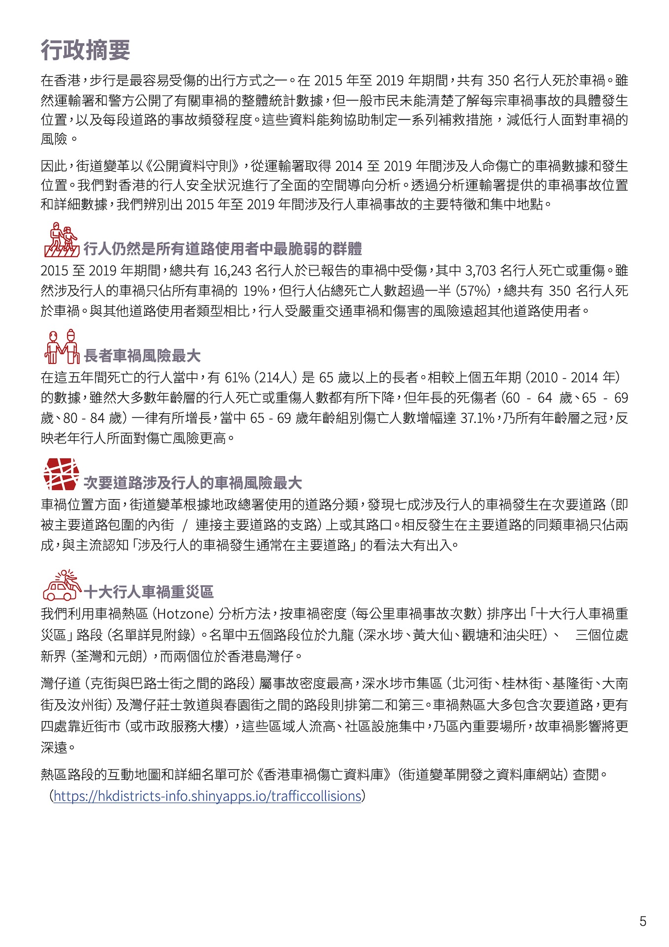
下圖為報告之行政摘要,總括涉及行人的車禍之概要。
Together with this database website, Street Reset has published the ‘Collision Not Accident’ - An Overview of Road Danger against Pedestrians in Hong Kong report on 2022 August. The report aims to:
The report is available online, with both Chinese and English version available.
Below is the executive summary excerpted from the report, indicating the key facts and major trends of pedestrian collisions.
香港車禍傷亡資料庫是街道變革和 Hong Kong District Info 共同開發的項目,旨在利用互動地圖和儀表版,將香港車禍位置和相關數據可視化。這個項目有三個目標:
請注意:本網站之數據和信息僅供參考。雖然我們力求信息準確,但數據仍可能有誤,或所提供之資料並不完整。因此,我們對數據是否適合任何目的並不作任何保證或陳述。我們亦不對可能存在的遺漏或錯誤承擔任何責任。
Hong Kong Traffic Injury Collision Database is a project co-developed by Street Reset and Hong Kong District Info, which aims to visualise Hong Kong traffic collision data with interactive mapping. Our objective is three-fold:
Please note that the data and information on this website are for informational purposes only. While we seek to provide accurate information, please note that errors may be present and information presented may not be complete. Accordingly, we make no representation with the respect to the suitability for any purposes. We also disclaim any liability for omissions or errors that may be contained therein.
運輸署有關車禍之數據及統計:
有關熱區分析方法:
For basic traffic collision figures and statistics provided by the Transport Department:
For more about hotzone analysis used in the “Pedestrian collision hotzones” section: