選取要分析的車禍
總車禍宗數
總傷亡人數
重傷人數(佔總傷亡人數百分比)
死亡人數(佔總傷亡人數百分比)
車禍位置
車禍嚴重程度
涉事車輛類別
車輛行駛情況
行人行動
道路等級
總車禍宗數
總傷亡人數
重傷人數(佔總傷亡人數百分比)
死亡人數(佔總傷亡人數百分比)
車禍位置
車禍嚴重程度
車禍類別
涉事車輛類別(單車除外)
車輛行駛情況(單車除外)
騎單車者行動
道路等級
總車禍宗數
總傷亡人數
重傷人數(佔總傷亡人數百分比)
死亡人數(佔總傷亡人數百分比)
車禍位置
車禍嚴重程度
車禍趨勢
車禍類別
涉事車輛類別
道路等級
行人車禍重災區

此分頁顯示按車禍密度(每公里車禍事故次數)識別出之「行人車禍重災區」路段位置及其詳細資料。分析利用熱區(Hotzone Analysis)方法,詳情經已記載於《交通意外不是意外 —— 香港行人車禍傷亡報告》中「行人車禍熱區分析」之章節。

This tab shows the location and information of the “pedestrian-related traffic collisions disaster area” identified using the Hotzone analysis method. Details of the analysis method are available in the “Pedestrian Collision Hotzone Analysis” Chapter of the ‘Collision Not Accident’ - An Overview of Road Danger against Pedestrians in Hong Kong report.


行人車禍重災區詳細資料

行人車禍概要

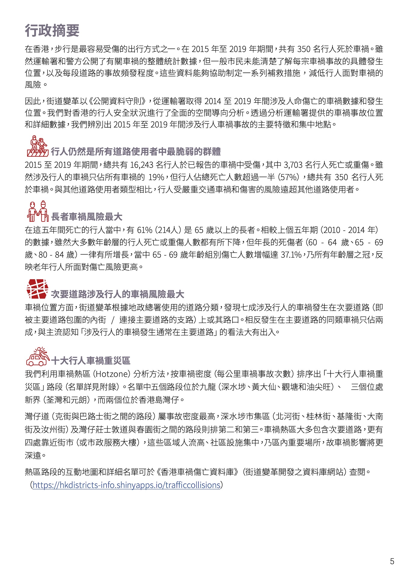
除了此資料庫網站,街道變革亦於 2022 年 8 月發佈了**《交通意外不是意外 —— 香港行人車禍傷亡報告》**。該報告有兩項目的:

  1. 分析 2015 至 2019 年間牽涉行人車禍的數據
  2. 制定一系列減低行人遭受車禍風險的措施

報告可於網上查閱,並同時設有中文版英文版

下圖為報告之行政摘要,總括涉及行人的車禍之概要。


Together with this database website, Street Reset has published the ‘Collision Not Accident’ - An Overview of Road Danger against Pedestrians in Hong Kong report on 2022 August. The report aims to:

  1. Identify the key characteristics and spatial clusters of all pedestrian collisions that happened between 2015 and 2019.
  2. Put forward a series of policy and design recommendations.

The report is available online, with both Chinese and English version available.

Below is the executive summary excerpted from the report, indicating the key facts and major trends of pedestrian collisions.


關於此網站 What is this website?

香港車禍傷亡資料庫是街道變革和 Hong Kong District Info 共同開發的項目,旨在利用互動地圖和儀表版,將香港車禍位置和相關數據可視化。這個項目有三個目標:

  • 提醒公眾注意目前香港車禍的嚴重性,尤其是對行人和單車使用者的嚴重影響
  • 讓各方注意到街道設計如何有份導致目前的情況,以及應採取哪些系統性的補救措施,以提高弱勢道路使用者的安全
  • 為記者、區議員和政府部門提供簡易數據和見解,有助深入探討及改善車禍問題

請注意:本網站之數據和信息僅供參考。雖然我們力求信息準確,但數據仍可能有誤,或所提供之資料並不完整。因此,我們對數據是否適合任何目的並不作任何保證或陳述。我們亦不對可能存在的遺漏或錯誤承擔任何責任。


Hong Kong Traffic Injury Collision Database is a project co-developed by Street Reset and Hong Kong District Info, which aims to visualise Hong Kong traffic collision data with interactive mapping. Our objective is three-fold:

  • To alert the public on the current severity of traffic collisions in Hong Kong, with particular dire implications for pedestrians and cyclists,
  • To draw attention to how street design has contributed to the current situation, and what systemic remedies should be made to enhance the safety of vulnerable road users, and
  • To provide journalists, district councillors, and government departments with insights and map-based data evidence to understand this issue.

Please note that the data and information on this website are for informational purposes only. While we seek to provide accurate information, please note that errors may be present and information presented may not be complete. Accordingly, we make no representation with the respect to the suitability for any purposes. We also disclaim any liability for omissions or errors that may be contained therein.


參考資料 Reference

運輸署有關車禍之數據及統計:

有關熱區分析方法:

  • Tsoi, Ka Ho Jason (2020) Where are the most dangerous road locations in Hong Kong?, ArcGIS StoryMap, https://arcg.is/jCWTX
  • Loo, B. P. Y. (2009) The Identification of Hazardous Road Locations: A Comparison of the Blacksite and Hot Zone Methodologies in Hong Kong, International Journal of Sustainable Transportation, Volume 3, 2009, Issue 3, Pages 187-202, https://www.tandfonline.com/doi/abs/10.1080/15568310801915583
  • Satria, R., Tsoi, K.H., Castro, M. and Loo, B.P.Y. (2020) A Combined Approach to Address Road Traffic Crashes beyond Cities: Hot Zone Identification and Countermeasures in Indonesia. Sustainability, 12(5), 1801. https://hub.hku.hk/bitstream/10722/284132/1/content.pdf

For basic traffic collision figures and statistics provided by the Transport Department:

For more about hotzone analysis used in the “Pedestrian collision hotzones” section:

  • Tsoi, Ka Ho Jason (2020) Where are the most dangerous road locations in Hong Kong?, ArcGIS StoryMap, https://arcg.is/jCWTX
  • Loo, B. P. Y. (2009) The Identification of Hazardous Road Locations: A Comparison of the Blacksite and Hot Zone Methodologies in Hong Kong, International Journal of Sustainable Transportation, Volume 3, 2009, Issue 3, Pages 187-202, https://www.tandfonline.com/doi/abs/10.1080/15568310801915583
  • Satria, R., Tsoi, K.H., Castro, M. and Loo, B.P.Y. (2020) A Combined Approach to Address Road Traffic Crashes beyond Cities: Hot Zone Identification and Countermeasures in Indonesia. Sustainability, 12(5), 1801. https://hub.hku.hk/bitstream/10722/284132/1/content.pdf
詞彙表
本網站使用之專用名詞及術語定義如下。

Hong Kong Traffic Injury Collision Database ver. 2025.12.25
hkdatasets ver. 1.0.0